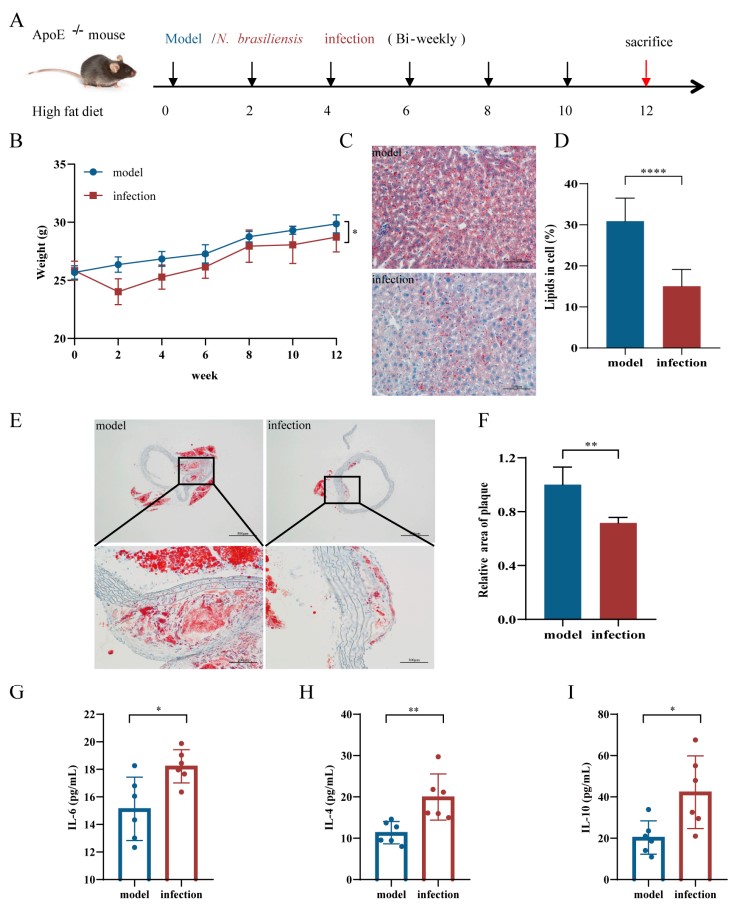
动脉粥样硬化(Atherosclerosis, AS)是导致人类死亡的一个重要危险因素,目前在世界范围内AS的发病率呈日益增长的趋势,而其从发病到出现并发症的病理机制还未被阐明,据报道可能主要与炎症反应有关。前期研究发现,采用蠕虫感染及其来源产物可通过调节宿主免疫反应进而改善炎症相关疾病的发生发展。因此,为深入研究钩虫及其来源产物干预AS发生发展的作用及其可能的分子机制,我们在基于ApoE-/-实验小鼠通过高脂饮食来建立AS模型的基础上,分别利用巴西日圆线虫(Nippostrongylusbrasiliensis, Nb)感染及其来源产物对AS的发生及发展阶段进行干预,通过观察小鼠体重、主动脉斑块面积及血脂水平来评估干预的效果,进一步通过检测血清细胞因子水平以初步观察可能的作用机制。研究结果显示,Nb感染及其来源产物的干预在AS的发生、发展过程中均显示了一定程度的保护作用,可有效减少主动脉弓AS斑块的面积、肝脏内脂质的含量以及血清中的低密度脂蛋白(Low-density lipoproteins,LDL)水平,同时观察到血清中的抗炎细胞因子(IL-10和IL-4)的表达上调,而促炎细胞因子(TNF-α 和 IFN-γ)的水平检测下调。本研究结果显示,钩虫及其来源产物可有效干预AS的发生发展,其作用机制可能与诱导高水平的抗炎反应有关。本研究可为新型AS干预手段的研发提供一条新的途径。
南京医科大学公卫学院硕士研究生杨友桂和江苏省血吸虫病防治研究所丁昕主管医师为本文共同第一作者,戴洋副研究员为本文通讯作者。该文发表于Pathogens(IF=4.531),原文链接:https://www.mdpi.com/2076-0817/11/10/1208


2026.03.26
2026.03.24
2026.03.19
2026.03.09
2026.01.20
2026.01.19
2025.12.24
2025.12.22
2025.12.12
2025.12.12